2025宁夏本科批次录取将在7月进行。高校将考生统一高考成绩、学考等级考试成绩作为本科录取的基本依据,同时还会参考高中学生综合素质评价档案。高考生要了解录取进程,及时查询录取结果。以下是小编整理的详细信息,来看一下!

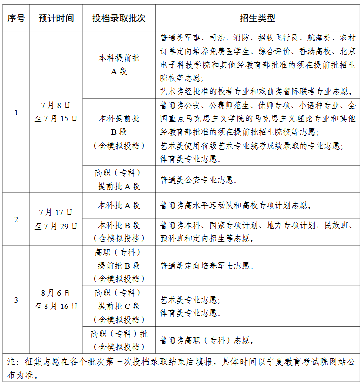
宁夏2025年普通高校招生录取工作将于7月8日正式开始,预计8月16日全部结束,各批次录取工作时间具体如下:

宁夏高考录取结果在哪查
“宁夏教育厅”微信公众号:关注“宁夏教育厅”官方微信公众号,点击“查询”,选择“录取查询”,按提示输入信息即可查询。
“我的宁夏”App:下载并打开“我的宁夏”App,点击首页“高考录取结果查询”事项,输入准考证号、身份证号等信息,即可查询高考志愿投档状态和录取结果。
“i银川”微信小程序:微信搜索“i银川”,在首页“教育专区”点击“高考/录取查询”,输入准考证号、身份证号即可查询录取信息。
阳光高考网:登录阳光高考官网,点击首页,切换到宁夏,再点击“高考流程”—“录取结果”,输入准考证号和密码,在“投档信息”栏目可查询录取相关信息。
报考院校官网:部分高校会在自己的本科招生网开放录取查询入口,考生可登录所报考院校的官方网站,找到招生相关页面,按提示输入个人信息查询是否被该校录取。
短信查询:考生还可以通过发送短信来查询自己的录取结果。具体操作方式为在手机短信界面输入“学校代码+姓名+身份证号码”,发送至指定号码,不同学校的代码和号码可能会不同,可留意相关通知或咨询报考院校。
高考录取结果通常会出现自由可投、已投档、院校在阅、预录取、预退档、录取等状态。具体如下:
自由可投:表示考生档案在信息库,未投到任何院校,可能是该批次未开始投档,或考生成绩未达所填报院校调档线未被投出,也可能是投档后被退回。
已投档:意味着考生已满足所填报的院校专业组投档要求,档案被成功投出,已到达某一招生院校,等待院校审阅。
院校在阅:指考生的电子档案已被高校招办老师下载,正在审阅考生基本情况,并根据招生章程为考生分配专业。
预录取:即高校根据相关规定和招生计划,初步确定录取该考生,后续需经省教育考试院审核。
预退档:表示考生不符合该院校专业组录取条件,高校准备将其退档,需将退档意见提交给省教育考试院审核。
录取:代表省教育考试院录检工作人员已对招生学校提出的拟录取意见完成审核,等待审批组办理最后的审批手续,如打印录取名册、盖章等,此时可查到录取院校和专业。
此外,还有可能出现 “暂无数据” 的提示。这通常是因为所填报的志愿批次录取尚未开始,或考生不满足所填报的院校专业组投档要求,电子档案未投出。