2025宁夏高考录取工作在7月8日相继开展,录取结果也将随录取进程一一揭晓。不同录取批次的结果公布时间有别,像提前批可能较快,在录取开始后的1-3天后就可知道录取结果。从7月8日开始宁夏各批次录取结果将陆续公布,考生需留意各阶段关键节点,以便第一时间查询到自己是否被录取。

一般来说,不同批次的录取进程不同,像提前批可能较快,在录取开始后的1-3天左右,考生就可以通过宁夏教育考试院官网、报考院校的招生网等渠道查询到录取结果;而本科批、专科批由于报考人数较多,录取流程相对复杂,可能需要7-15天甚至更长时间才能查询到结果。
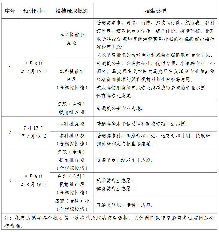
2025宁夏高考各批次录取时间安排

宁夏2025高考征集志愿时间暂未公布,下面是2024年宁夏高考征集志愿安排,供大家参考
1、2024年宁夏第1次征集志愿填报时间:7月8日20:00至7月9日12:00。
可填报本科提前批的征集志愿。
填报条件:高考总分达到文史类496分(包括政策加分),且目前未被录取的考生。
院校、专业及名额:本次征集志愿的院校为西安外国语大学,印地语专业计划数1人、印度尼西亚语计划数2人。
2、2024年宁夏第2次征集志愿填报时间:7月20日8:00至7月21日8:00。
可填报国家专项计划第三次、第一批录取院校本科征集志愿。
3、2024年宁夏第3次征集志愿填报时间:7月21日18:00至22日14:00
可填报国家专项计划第四次及第一批录取院校本科第二次征集志愿。
4、2024年宁夏第4次征集志愿填报时间:7月22日20:00至23日14:00
可填报国家专项计划第五次、第一批录取院校本科第三次及一本地方专项计划征集志愿。
5、2024年宁夏第5次征集志愿填报时间:7月28日13:00至29日10:00
可填报第二批录取院校本科征集志愿。
6、2024年宁夏第6次征集志愿填报时间:预计8月11日21:00至8月13日9:00
可填报高职专科批征集志愿。