2025宁夏高考高职专科批(含模拟投档)预计录取时间在8月6日至8月16日,宁夏专科录取结果查询考生可以登录宁夏教育考试院官网进行查询,另外宁夏高考考生要是想要知道自己的专科录取结果,也可以登录到所报考学校的官网上进行查询。

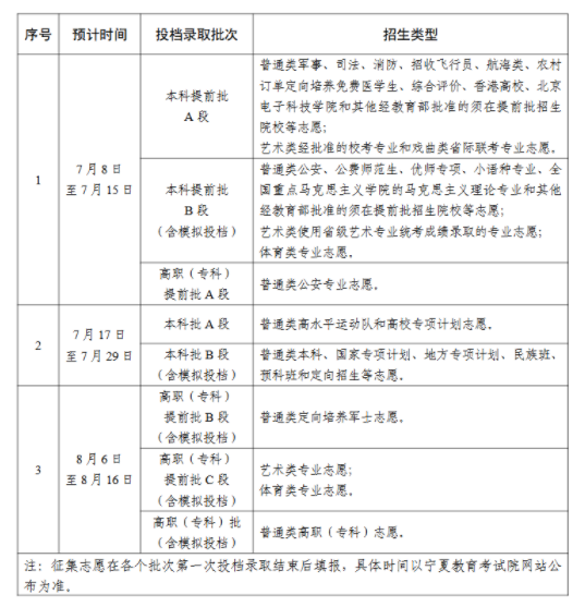
宁夏高考2025专科录取时间安排:

2025宁夏高考专科录取通知书什么时候发放:
2025年宁夏市高考专科录取工作一般录取工作结束后就开始发放录取通知书了。不同批次的录取通知书发放时间不同,宁夏高考专科录取通知书预计8月份发放。
宁夏高考生收到录取通知书以后,要核对通知书里面的内容是否有误。考生们收到自己的大学录取通知书后,应该认真去核对通知书里面的内容,确保每一个字都正确无误;
特别是要核对自己所报考的大学和专业是否正确,如果发现专科录取通知书里面所标注的专业并非是自己所报考的专业,那么宁夏考生就应该要向所报考的大学咨询相关的信息,是否是打印录取通知书的时候输入错误的信息。
宁夏教育考试院官网:登录宁夏教育考试院,进入相关录取查询入口,输入报名序号、信息查询密码和验证码进行专科录取结果查询。
宁夏教育厅官方微信公众号:关注"宁夏教育厅",点击菜单栏中的"查询"选项,找到高考录取结果相关查询入口,按提示操作查询。
“我的宁夏”App查询:下载并登录“我的宁夏”政务App,首页点击“高考成绩查询”,输入相关信息后即可查询成绩和专科录取结果。
高校招生官网查询:部分高校设有独立的招生官网,考生可通过搜索高校名称进入招生官网,点击“录取查询端口”,输入相关信息查询录取结果。
电话查询:拨打宁夏招生办咨询电话,报上自己的准考证号等信息,工作人员会协助查询录取状态。
在查询专科录取结果时,考生需注意保护个人信息安全,通过官方渠道查询,避免轻信非官方信息。同时,及时关注宁夏省教育考试院及相关官方平台的最新通知,确保获取准确的录取信息。