2025高考考生可登录宁夏教育考试院官网,点击 “高考高招” 栏目下的 “录取查询”,或直接访问录取结果查询入口,输入考生号、身份证号等信息,查询本科档案状态和录取院校及专业信息,还可关注宁夏教育厅的官方微信公众号进行录取结果查询。

宁夏2025高考本科录取结果查询方法:
官方网站:考生可通过宁夏教育考试院官方网站进行查询。在首页左下角的“信息查询服务”模块中,点击“各类考试成绩查询”,输入考生号、身份证号及验证码即可查询录取结果。
宁夏教育厅微信公众号:关注"宁夏教育厅"公众号,在高考录取查询阶段,点击菜单栏的"查询—录取查询",根据提示输入信息来查询自己的本科录取结果。
报考院校官方网站:直接登录所报考院校的官方网站,找到本科招生相关板块,通常会有录取查询入口,按要求输入考生信息和密码,即可查询该校录取结果。
线下查询:考生也可携带准考证及身份证原件,前往报名所在县(市、区)教育考试中心进行现场查询。
宁夏2025高考本科录取结果查询入口:宁夏教育考试院。
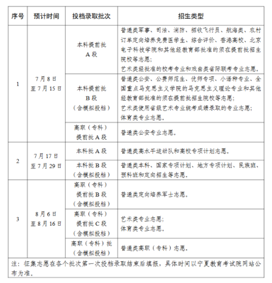
宁夏2025高考本科录取结果查询时间:

宁夏2025高考本科录取结果查询需要注意什么:
了解录取相关信息发布的官方渠道:宁夏高考考生和家长应通过官方渠道查询本科录取信息,确保信息的准确性。官方渠道包括但不限于省教育考试院网站、微信公众号等。
保持电话畅通:录取期间,招生院校或招考机构可能会与考生联系。考生应保持报名时所留电话号码的畅通,以便及时接收录取通知书或其他相关通知。
正确鉴别录取通知书:宁夏高考考生收到本科录取通知书后,应通过官方渠道验证通知书的真伪。可以将通知书上的信息与省教育考试院网站或招生院校官网上的录取信息进行比对,确定通知书的真实性。
时刻提防招生诈骗:高考录取阶段是招生诈骗的高发期。宁夏高考考生和家长应提高警惕,谨防不法分子通过虚假招生信息、虚假合作办学单位等方式进行诈骗。重要信息不要轻易透露给他人。