山东农业大学中外合作办学学费是30000-50000元/生·学年。山东农业大学中外合作办学除了国内学费外,出国学习的花销也不小。为了帮大家更好地了解费用情况,本文将详细介绍山东农业大学中外合作办学的学费标准,以及各专业的具体收费。如果你正考虑报考这些项目,不妨仔细看看,提前做好预算规划。

山东农业大学中外合作办学学费有30000、50000元/年等不同标准;住宿费有800、1000、1900元/生/学年等不同标准。以下为大家整理的是各专业收费标准,希望对大家有所帮助,如有变动,以学校最新公布的信息为准。
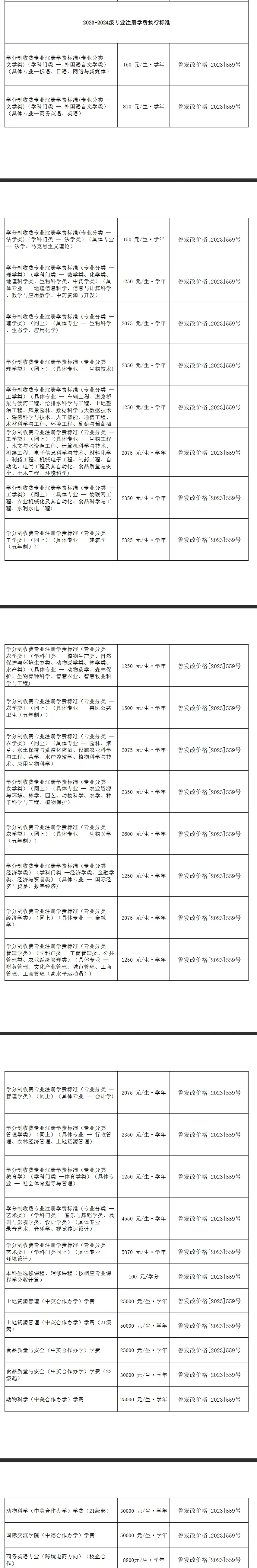
2024年度收费公示



山东农业大学中外合作办学国内学费较高的原因主要包括引进外方课程、教材、师资等资源;学校需要投入大量资金建设或改善实验室、图书馆、多媒体教室等;采用双语或全英文教学增加了教学成本;学校提供如语言培训、学术指导、国际交流机会等需要支付费用。中外合作办学国外部分学费受留学国家、学校排名、专业选择、合作模式、地理位置等多种因素影响。
山东农业大学学费在中外合作办学项目中会因多种因素而有所差异,如山东农业大学的中外合作办学专业和合作方式等。在选择山东农业大学中外合作办学项目时,学生和家长们应充分考虑学费差异,并制定合理的预算。同时,还可以关注山东农业大学是否提供奖学金或助学金等资助机会,以减轻经济压力。
山东农业大学中外合作办学项目收费项目和标准的确定,按照国家有关规定执行,并在山东农业大学招生简章或者招生广告中载明。实施学历教育的中外合作办学机构和项目,应当按学年或者学期收费,不得跨学年或者学期预收。
山东农业大学中外合作办学的学费定价应按照成本补偿的原则进行,即学费定价的依据是办学成本核算。新筹备的中外合作办学可以适当借鉴同地区、类似办学层次和学科专业的办学成本投入,结合山东农业大学自身的情况进行。
山东农业大学坐落在雄伟壮丽的泰山脚下,前身是1906年创办于济南的山东高等农业学堂。后几经变迁,1952年经全国院系调整,成立山东农学院。1958年由济南迁至泰安,1983年更名为山东农业大学。1999年7月,原山东农业大学、山东水利专科学校合并,同时山东省林业学校并入,组建新的山东农业大学。目前,学校已经发展成为一所以农业科学为优势,生命科学为特色,融农、理、工、管、经、文、法、艺术学等于一体的多科性大学。
山东农业大学的中外合作办学项目为学生提供了一个很好的国际化学习平台,既能享受国内优质教育资源,又有机会出国深造。不过,学费和生活费是必须认真考虑的问题,家庭条件一般的考生需谨慎填报。如果你对山东农业大学中外合作办学项目感兴趣,建议提前做好财务规划,也可以直接联系学校招生办或查看合作院校的官网,获取最新信息。