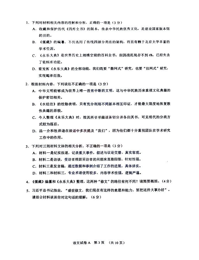
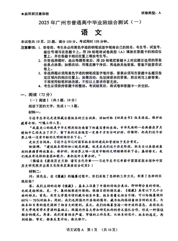
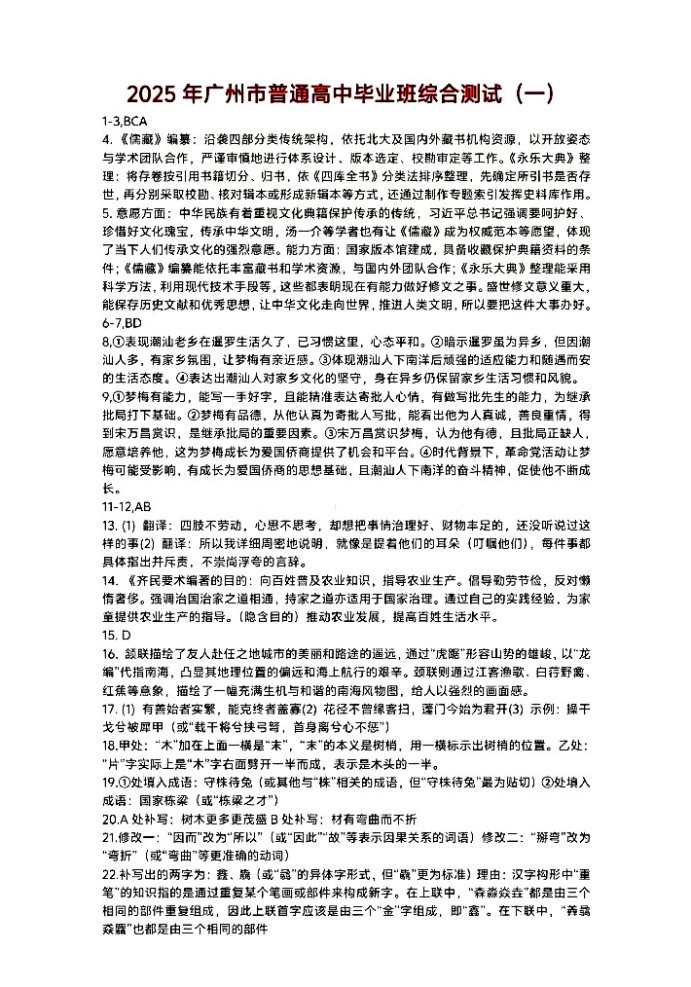
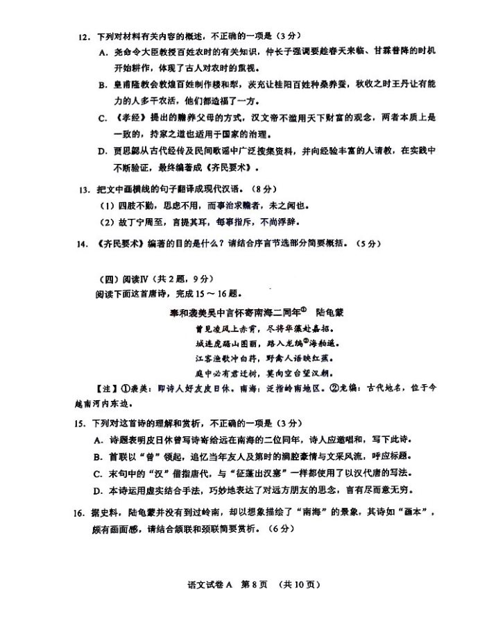
2025届广州一模考试语文试题及答案解析

文/鲁映彤

1234567891011

猜你喜欢

浙江宁波十校2025届高三3月联考语文试题及答案解析

2025-03-15

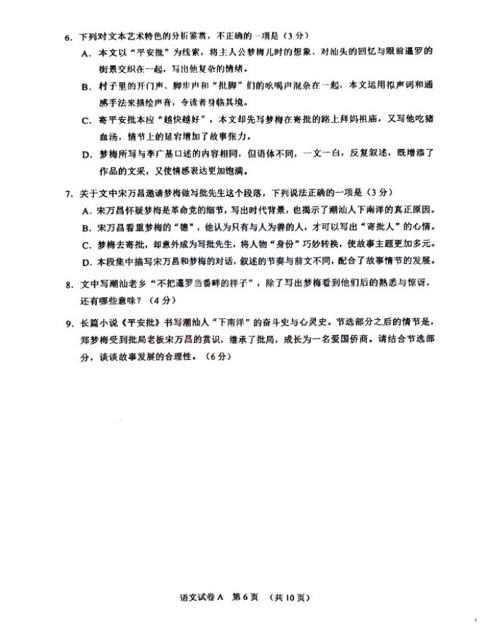
2025辽宁省名校联盟高三3月联考语文试题及答案解析

2025-03-13

2025四川南充二诊语文试题及答案解析

2025-03-11

2025届广东湛江一模语文试题及答案参考

2025-03-11

2025届江西南昌高三一模语文试题及答案解析

2025-02-26

2025广东深圳一模考试语文试题及答案解析

2025-02-24

2025届高三陕晋青宁四省联考语文试题及答案解析

2025-02-20

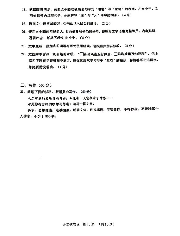
2025天一大联考高三阶段性测试(五)语文试题及答案解析

2025-02-18

江西上进联考2025届高三2月统一调研测试语文试卷及答案

2025-02-16

2025年浙江省Z20名校联盟高三2月联考语文试题及答案

2025-02-12