2025届高三陕晋青宁四省联考物理试题及答案解析

文/鲁映彤

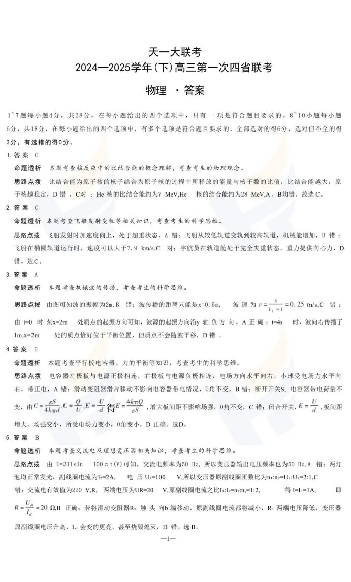
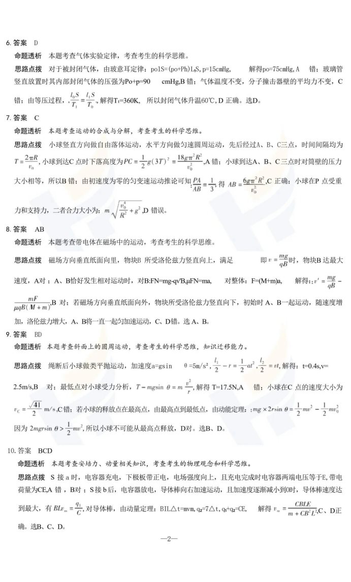
1.webp2.webp3.webp4.webp5.webp6.webp7.webp8.webp9.webp10.webp11.webp12.webp13.webp

猜你喜欢

2025天一大联考高三阶段性测试(五)生物试题及答案解析

2025-02-19

2025天一大联考高三阶段性测试(五)化学试题及答案解析

2025-02-18

2025天一大联考高三阶段性测试(五)物理试题及答案解析

2025-02-18

江西上进联考2025届高三2月统一调研测试生物试卷及答案

2025-02-17

江西上进联考2025届高三2月统一调研测试化学试卷及答案

2025-02-16

江西上进联考2025届高三2月统一调研测试物理试卷及答案

2025-02-16

2025年浙江省Z20名校联盟高三2月联考生物试题及答案

2025-02-14

2025年浙江省Z20名校联盟高三2月联考化学试题及答案

2025-02-12

2025年浙江省Z20名校联盟高三2月联考物理试题及答案

2025-02-12

2025届安徽A10联盟高三2月开年考生物试题及答案解析

2025-02-11