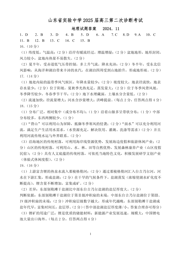
山东省实验中学2025届高三第二次诊断考试地理试题及答案

文/鲁映彤

1234567

1234567

猜你喜欢

2025年宁夏高考地理试题及答案解析(网传版)

2025-06-08

2025年青海高考地理试题及答案解析(网传版)

2025-06-08

2025年吉林高考地理试题及答案解析(网传版)

2025-06-08

2025广东高考地理试题及答案解析(网传版)

2025-06-08

2025安徽高考地理试题及答案解析(网传版)

2025-06-08

2025湖南高考地理试题及答案解析(网传版)

2025-06-08

2025年江西高考地理试题及答案解析(网传版)

2025-06-08

2025年辽宁高考地理试题及答案解析(网传版)

2025-06-08

2025黑龙江高考地理试题及答案解析(网传版)

2025-06-08

2025重庆高考地理试题及答案解析(网传版)

2025-06-08