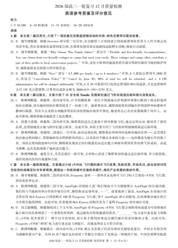
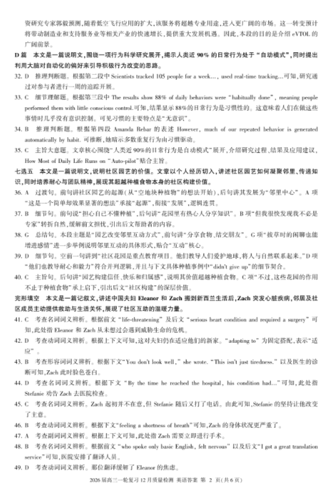
2026百师联盟高三一轮复习12月质量检测英语试题及答案解析

文/丁雪竹

12345678910

猜你喜欢

2026湖南炎德英才长郡二十校联盟高三12月联考英语试题及答案解析

2025-12-13

2026安徽鼎尖名校11月高三第六届逐梦星辰杯联考英语试题及答案解析

2025-12-09

2026届江西九江十一校高三第一次联考英语试题及答案解析

2025-11-27

2026届安徽A10联盟高三上学期11月期中质量检测英语试题及答案解析

2025-11-25

2026届高三华师联盟10月质量检测考试英语试题及答案解析

2025-11-18

九师联盟2026届高三10月联考英语试题及答案汇总

2025-11-08

金太阳广东2026届高三上学期10月联考英语试题及答案

2025-11-05

惠州市实验中学2026学年高三上学期10月月考英语试题

2025-10-26

重庆市铁路中学2026学年高三上学期月考英语试题

2025-10-26

广东省大湾区2026届高三上学期10月联考英语试题

2025-10-25