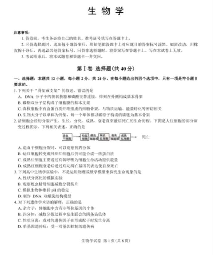
2026湖南炎德英才长郡二十校联盟高三12月联考生物试题及答案解析

文/丁雪竹

123456789101112

猜你喜欢

湖南470分到474分能上什么大学及位次 2026年推荐院校名单

2025-12-12

2026湖南炎德英才长郡二十校联盟高三12月联考物理试题及答案解析

2025-12-12

2026湖南445分到449分物理类能上什么大学及专业位次 公民办类型录取率汇总

2025-12-11

湖南560分到564分能上什么大学及位次 2026年推荐院校名单

2025-12-11

湖南405分到409分能上什么大学及位次 2026年推荐院校名单

2025-12-11

2026湖南555分到559分历史类能上什么大学及专业位次 公民办类型录取率汇总

2025-12-11

湖南380分到384分能上什么大学及位次 2026年推荐院校名单

2025-12-11

2026湖南640分到644分历史类能上什么大学及专业位次 公民办类型录取率汇总

2025-12-11

2026湖南435分到439分物理类能上什么大学及专业位次 公民办类型录取率汇总

2025-12-11

湖南2026艺术统考/联考成绩什么时候公布 在哪查分

2025-12-11