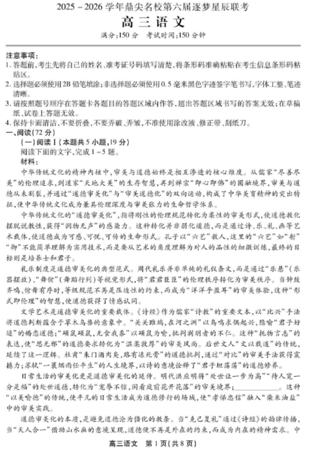
2026安徽鼎尖名校11月高三第六届逐梦星辰杯联考语文试题及答案解析

文/丁雪竹

123456789101112131415

猜你喜欢

2026安徽鼎尖名校11月高三第六届逐梦星辰杯联考物理试题及答案解析

2025-12-06

安徽630分到634分能上什么大学及位次 2026年推荐院校名单

2025-12-05

安徽640分到644分能上什么大学及位次 2026年推荐院校名单

2025-12-05

2026安徽650分到654分历史类能上什么大学及专业位次 公民办类型录取率汇总

2025-12-05

2025年福建警察学院在安徽录取分数线及招生计划学费 最低522分(含录取规则)

2025-12-05

2025年海军工程大学在安徽录取分数线及招生计划 (附报考条件、体检要求)

2025-12-05

2025年云南警官学院在安徽录取分数线及招生计划学费 最低517分(含录取规则)

2025-12-05

2026安徽360分到364分历史类能上什么大学及专业位次 公民办类型录取率汇总

2025-12-05

2025年吉林司法警官职业学院在安徽录取分数线及招生计划学费 最低408分(含录取规则)

2025-12-05

2025年武警警官学院在安徽录取分数线及招生计划 (附报考条件、体检要求)

2025-12-05