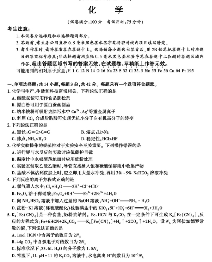
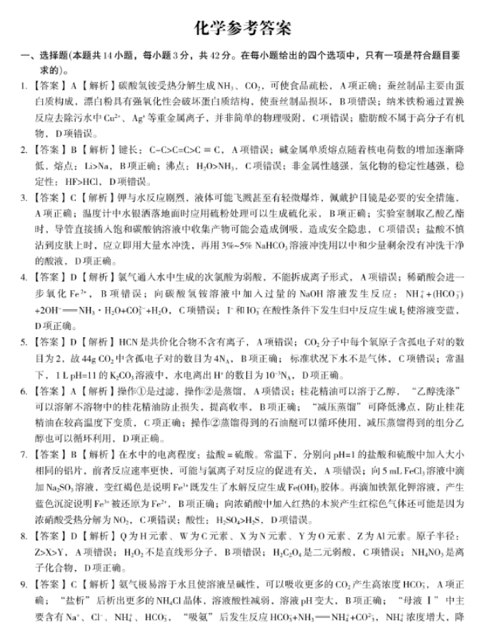
2026届江西九江十一校高三第一次联考化学试题及答案解析

文/丁雪竹

12345678910

猜你喜欢

广东哪些大学招生化学专业及选科要求 共74所高校和开设学校推荐(2026参考)

2025-11-24

安徽哪些大学招生化学专业及选科要求 共112所高校和开设学校推荐(2026参考)

2025-11-24

内蒙给哪些大学招生化学专业及选科要求 共59所高校和开设学校推荐(2026参考)

2025-11-22

福建哪些大学招生化学专业及选科要求 共76所高校和开设学校推荐(2026参考)

2025-11-22

甘肃哪些大学招生化学专业及选科要求 共83所高校和开设学校推荐(2026参考)

2025-11-18

河北哪些大学招生化学专业及选科要求 共130所高校和开设学校推荐(2026参考)

2025-11-18

2027新高考化学专业怎么选科 黑龙江选科要求及必选科目有哪些

2025-11-04

2027新高考化学专业怎么选科 吉林选科要求及必选科目有哪些

2025-10-26

2027新高考化学专业怎么选科 重庆选科要求及必选科目有哪些

2025-10-21

2027新高考化学专业怎么选科 湖南选科要求及必选科目有哪些

2025-10-20