2026届江西九江十一校高三第一次联考语文试题及答案解析

文/丁雪竹

123456789101112

猜你喜欢

2026届安徽A10联盟高三上学期11月期中质量检测语文试题及答案解析

2025-11-26

2026届高三华师联盟10月质量检测考试语文试题及答案解析

2025-11-19

九师联盟2026届高三上学期10月月考语文试题及答案汇总

2025-11-08

金太阳广东2026届高三上学期10月联考语文试题及答案

2025-11-06

江苏盐城市2026学年高三上学期10月月考语文试题

2025-10-28

广东省大湾区2026届高三上学期10月联考语文试题

2025-10-24

2025广东高考语文试题估分方法 附权威解读及评分标准(全国一卷)

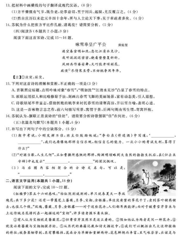
2025-06-09

2025河北高考语文试题估分方法 附权威解读及评分标准(全国一卷)

2025-06-09

2025安徽高考语文试题估分方法 附权威解读及评分标准(全国一卷)

2025-06-09

2025新疆高考语文试题估分方法 附试卷评析及难不难(全国二卷)

2025-06-09