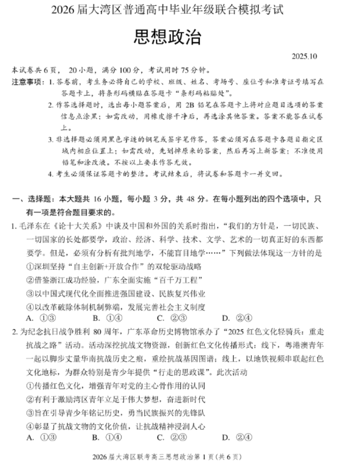
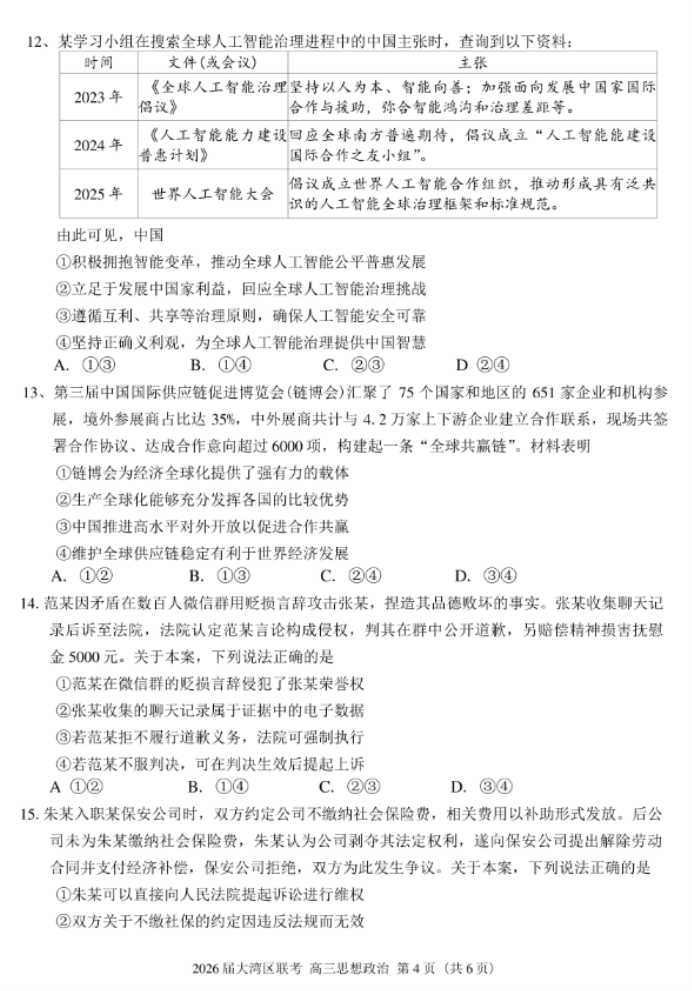
广东省大湾区2026届高三上学期10月联考政治试题及答案

文/丁雪竹

 

1234567

猜你喜欢

2026广东招生军校有哪些 录取分数线是多少

2025-10-29

2026承认广东艺术统考/联考成绩的院校名单 可以报哪些专业

2025-10-29

2026广东多少分稳上211大学 附2025全国211大学在广东录取分数线

2025-10-29

广东多少分稳上211大学?附院校录取分数线(2026参考)

2025-10-29

金太阳广东2026届高三上学期10月联考生物试题及答案

2025-10-28

广东省大湾区2026届高三上学期10月联考物理试题及答案

2025-10-28

2026广东多少分稳上985大学 附2025全国985大学在广东录取分数线

2025-10-28

广东捡漏二本公办大学有哪些 2026报考策略

2025-10-28

广东2026音乐类统考考试科目及分值分布 满分多少分

2025-10-28

惠州市实验中学2026学年高三上学期10月月考英语试题

2025-10-26