2025高考考生可登录广东教育考试院官网,点击 “高考高招” 栏目下的 “录取查询”,或直接访问录取结果查询入口,输入考生号、身份证号等信息,查询本科档案状态和录取院校及专业信息,还可关注广东教育考试院官方微信公众号进行录取结果查询。

广东2025高考本科录取结果查询方法:
广东省教育考试院官网:登录广东省教育考试院官网,进入"系统导航—录取查询—普通高等学校招生录取信息查询"栏目,输入本人报名序号、信息查询密码、系统随机生成的验证码,即可查询本科录取结果。
官方微信公众号:关注"广东省教育考试院"微信公众号,在公众号首页点击"信息查询"菜单,或在页面底部选择"小程序"栏,进入手机查询页面或小程序,输入考生信息查询录取结果。
百度小程序:通过百度App搜索"广东省教育考试院",打开"广东省教育考试院—官方小程序",点击"录取结果",按栏目指引即可查询本科录取结果。
粤省事小程序:在"粤省事"小程序中选择"教育服务",点击"高考录取结果查询",填写考生信息并核验通过后,即可查询录取状态。
广东2025高考本科录取结果查询入口:广东省教育考试院。
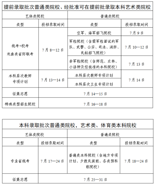
广东2025高考本科录取结果查询时间:

广东2025高考本科录取结果查询需要注意什么:
高考志愿填报工作完成之后,后续的高校录取工作会相继开始,尽管考生在报考志愿的时候,参考了历年的数据,同时也有多个志愿报考,但是广东高考考生也千万不要大意,还要及时关注自己档案的状态,也可提前预测自己的本科录取结果。
每个考生的档案,都要经过投档、阅档、审核等一系列过程,在填报高考志愿工作结束后,各高校的录取工作也就相继拉开帷幕,这时候,广东高考考生可登录所在地的招生考试网,查询自己档案的状态,并及时跟进。
未被录取的广东高考考生及时关注本科征集志愿,参加录取名额未满高校的补录。填报志愿时,建议勾选服从调剂选项,这样能够增加被高校录取的机会。