2025河北高考志愿填报后一般在半个月左右可以查询到录取结果,不同批次的录取结果查询时间是不同的,预计2025河北高考录取结果查询时间在7月上旬-8月份左右,具体的时间安排大家关注河北教育考试院发布的最新通知。

2025河北一般是高考志愿申请完成后半个月左右知道录取结果。河北2025高考提前批录取时间预计在7月上旬,本科批录取时间预计在7月中旬左右,专科批录取时间预计在7月末至8月上旬。具体时间安排大家以官方发布为准。以下是小编整理的2024河北高考志愿录取时间安排,大家可以参考。
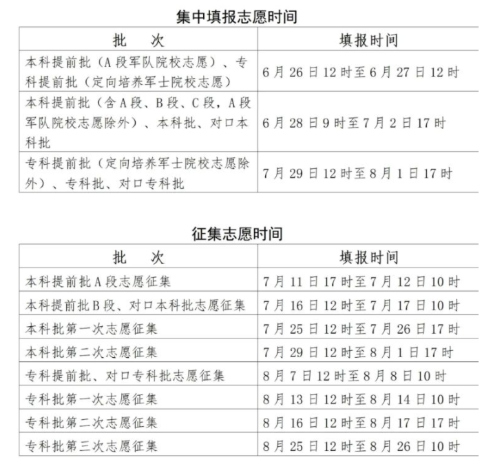
1.本科提前批A段
7月7日至11日 集中填报志愿录取
7月12日至13日 征集志愿录取
2.本科提前批B段、对口本科批
7月13日至15日 集中填报志愿录取
7月17日至18日 征集志愿录取
3.本科提前批C段
高校专项计划、高水平运动队、部分定向等特殊类型招生院校
7月19日至21日录取
4.本科批
7月22日至24日 集中填报志愿录取
7月27日至28日 第一次征集志愿录取
8月2日至3日 第二次征集志愿录取
5.专科提前批、对口专科批
8月4日至6日 集中填报志愿录取
8月8日至9日 征集志愿录取
6.专科批
8月10日至12日 集中填报志愿录取
8月15日至16日 第一次征集志愿录取
8月19日至20日 第二次征集志愿录取
2025河北高考志愿填报时间安排:

一、及时关注官方渠道
官方网站:关注所在省份的教育考试院官方网站,这些网站会定期发布高考录取的相关通知和结果。例如,河北省教育考试院官方网站就是河北省考生查询录取结果的重要渠道。
官方公众号:部分省份的教育考试院还开通了官方微信公众号,考生可以关注这些公众号,以便及时获取录取相关的最新信息。
二、了解录取时间安排
批次时间:不同批次的录取时间可能有所不同,河北高考考生和家长需通过官方渠道了解所填各批次志愿的投档录取时间安排。
查询时间:根据官方公布的时间表,河北高考考生和家长应在相应的时间段内查询录取结果。一般来说,录取结果会在各批次录取结束后的一段时间内公布。