2025福建高考本科志愿填报时间:7月3日开始填报。福建高考志愿填报入口:福建省教育考试院官网。以下是关于福建2025年高考的详细内容,一起来看看吧。

2025福建高考本科志愿填报时间:7月3日开始填报。
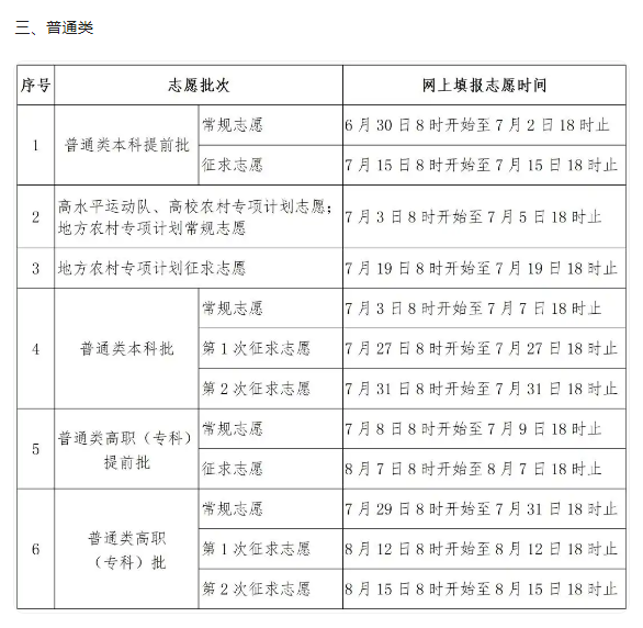
福建省高考志愿填报将于6月30日启动,与去年一致。艺术类、体育类、普通类不同批次的填报时间不同。最早开始填报的依旧是艺术类本科校考批和普通类本科提前批。体育类中填报时间最早的是体育类本科批,为7月3日。普通类本科批同样于7月3日开始填报。
高校招生志愿(包括常规志愿和征求志愿)全部实行网上填报,考生网上填报的志愿是投档和录取的唯一依据。志愿填报时间截止后,网上填报志愿系统即自动关闭。未按时填报志愿,后果由考生本人承担。


2025福建高考志愿填报入口:福建省教育考试院官网。
福建高考填志愿流程如下:
1,登录系统
考生需通过福建省教育考试院官网进入“数字服务大厅-高考高招”页面,点击“高考志愿填报及志愿填报辅助系统”进行操作。
首次登录需使用高考报名时的14位考生号作为用户名,初始密码为身份证号后6位,登录后需强制修改密码并绑定手机号接收验证码。
2,查询招生计划
通过“志愿填报辅助(计划查询)”系统或《福建省普通高校招生计划书》查询院校代号、专业组代码及招生计划。每个批次可填报的志愿数量如下:
本科提前批:1个第一志愿+3个平行参考志愿。
本科批:40个平行院校专业组志愿(每个组含6个专业及调剂选项)。
3,填报志愿
选择报考批次(如本科提前批、本科批等),按顺序填写院校代码、专业组代码及专业名称。系统会自动显示对应的院校名称和专业名称。需注意是否勾选“服从专业调剂”选项,避免因专业录取满员而被退档。
4,提交与确认
完成填报后点击“保存并提交”,系统会生成带二维码的志愿预览表供核对。建议截图保存填报页面并打印纸质版留存。若在截止时间前需修改志愿,可重新登录系统进行调整。