2025海南高考志愿填报时间预计在6月末开始,大家要密切关注官方发布的通知,届时大家可以通过海南省考试局填报志愿。各位考生和家长一定要在规定的时间内进行志愿填报,志愿填报非常重要,它是一个人职业发展的起点和规划未来的重要方式。

2025海南高考志愿填报时间目前还没有发布,小编为大家整理了2024海南高考志愿填报时间,大家可以参考一下。
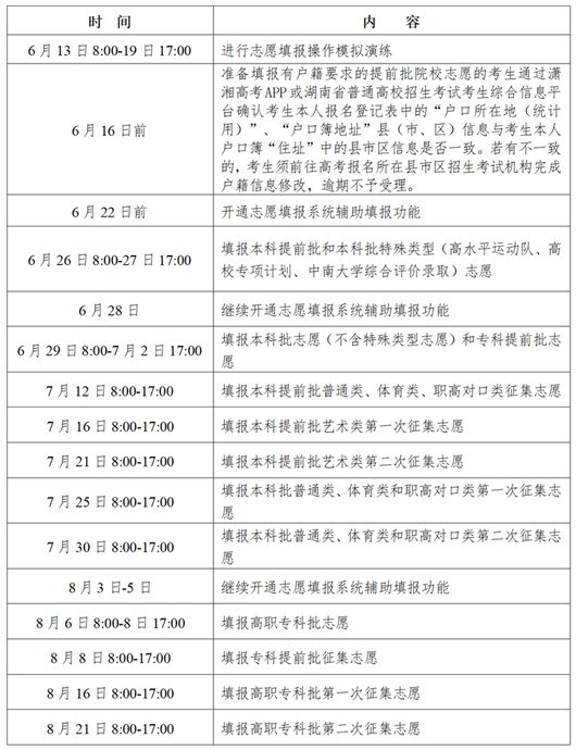
2024海南本科提前批志愿填报时间6月27日8:00至17:30;本科批志愿填报时间为7月4日8:00至7日17:30。详细各批次志愿填报时间安排如下:

2025海南高考志愿填报入口:海南省考试局。
2025海南高考志愿设置数量目前还没有发布,以下是小编整理的2024海南高考志愿填报数量,大家可以参考。
(1)2024海南高考本科提前部分的普通类设6个院校专业组志愿;本科提前部分的体育类(定向公费培养师范生)设6个院校专业组志愿;本科提前部分的本科艺术类(统考)、本科体育类、国家专项计划、地方专项计划各设10个院校专业组志愿;
本科提前部分的艺术校考设1个院校专业组志愿、特殊类型设1个院校专业组志愿。每个院校专业组内设6个专业志愿和服从专业调剂志愿。
(2)2024海南高考本科普通部分的本科普通批设30个院校专业组志愿;本科少数民族班和预科班设6个院校专业组志愿,每个院校专业组内设6个专业志愿和服从专业调剂志愿。
(3)2024海南高考须面试的高职(专科)提前批设3个院校专业组志愿,高职(专科)提前批的提前普通类设6个院校专业组志愿,艺术类、体育类各设10个院校专业组志愿,每个院校专业组内设6个专业志愿和服从专业调剂志愿;高职(专科)批各设10个院校专业组志愿,每个院校专业组内设6个专业志愿和服从专业调剂志愿。
海南高考志愿填报以“院校专业组”为基本单位,一个志愿即为一所学校加一个专业组。考生需根据自己的选考科目和兴趣选择符合要求的专业组进行填报。平行志愿投档原则
分数优先:投档时按照考生的总成绩从高到低排序,优先检索高分考生的志愿。
遵循志愿:在满足分数要求的情况下,按照考生所填报的志愿顺序依次检索和投档。
一次投档:每个考生只有一次投档机会,一旦被投档到符合条件的院校专业组,不再补档。